0595-28880010
228595114#qq.com
泉州市丰泽区华大街道城华北路288号润柏大都会6号楼601室
繁體中文
ISO42001:AI治理的黄金法则-ISO42001人工智能-福建ISO认证咨询中心-厦门ISO9001/27001/42001认证咨询 | 泉州质量信息安全管理体系与AI治理一站式办理
定制化设计
一站式EAI/iso9001/ISO42001解决方案
技术融合与创新
前沿技术融合,推动技术创新发展。
应用场景开发
创新应用,解决实际问题。
在线留言询价
搜索
首页
质量:ISO9001
信安:ISO27001
AIMS:ISO42001
服务中心
ISO9001质量管理
ISO14001环境管理
ISO45001职业安全
ISO27001信息安全
SA8000社会责任
ISO42001人工智能
ESGMS
新闻资讯
关于我们
公司简介
企业资质
联系我们
在线选型
案例展示
首页
>>
案例展示
>>
ISO42001人工智能
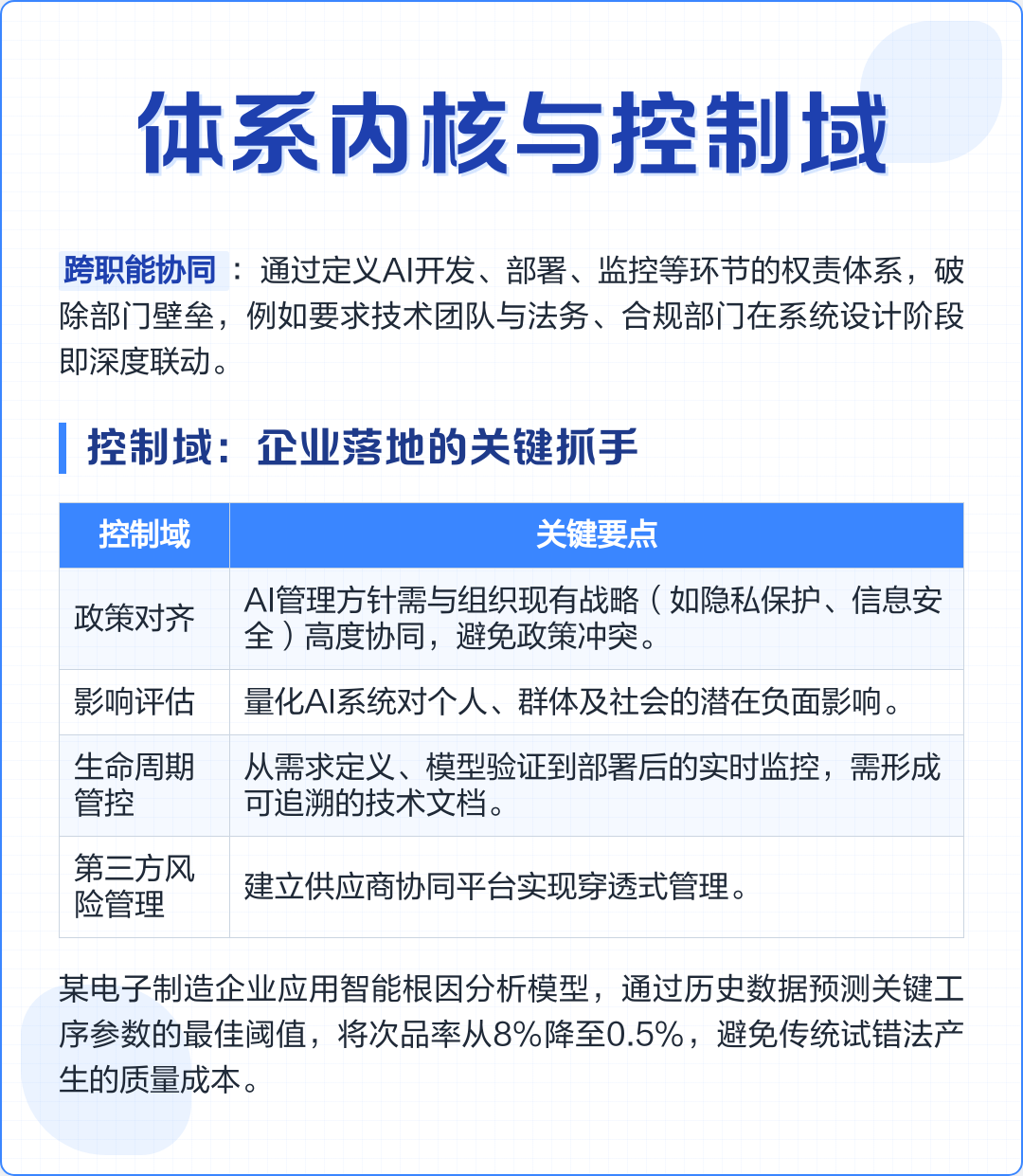
ISO42001:AI治理的黄金法则
作者:admin 发布时间:2020-01-16 10:25:47 浏览:3178
返回
上一篇:
AI人工智能网络安全框架
下一篇:
ISO42001标准结构
案例展示
ISO9001质量管理
ISO14001环境管理
ISO42001人工智能
ISO27001信息安全
ISO45001职业安全
228595114
微信二维码